MANMEET SAGRI

← Back to Projects

IAT 167 · Digital Games

Aladdin's Treasure Hunt

15 Classes
3 Levels
Solo Project
4 wks Timeline

March – April 2025

Role: Game Designer & Developer

Tools: Processing (Java), Figma, Sketch.io

What is it?

A multi-level 2D side-scrolling platformer built in Processing for IAT 167. The assignment required a platformer or tile-based game with an emphasis on OOP and core mechanics.

I built a narrative-driven experience. Aladdin must collect a hidden key, unlock a treasure chest, and rescue Princess Jasmine across three escalating levels. Each level introduces new enemies, tighter physics, and harder platforming.

The Process

Phase 1

Concept & Planning

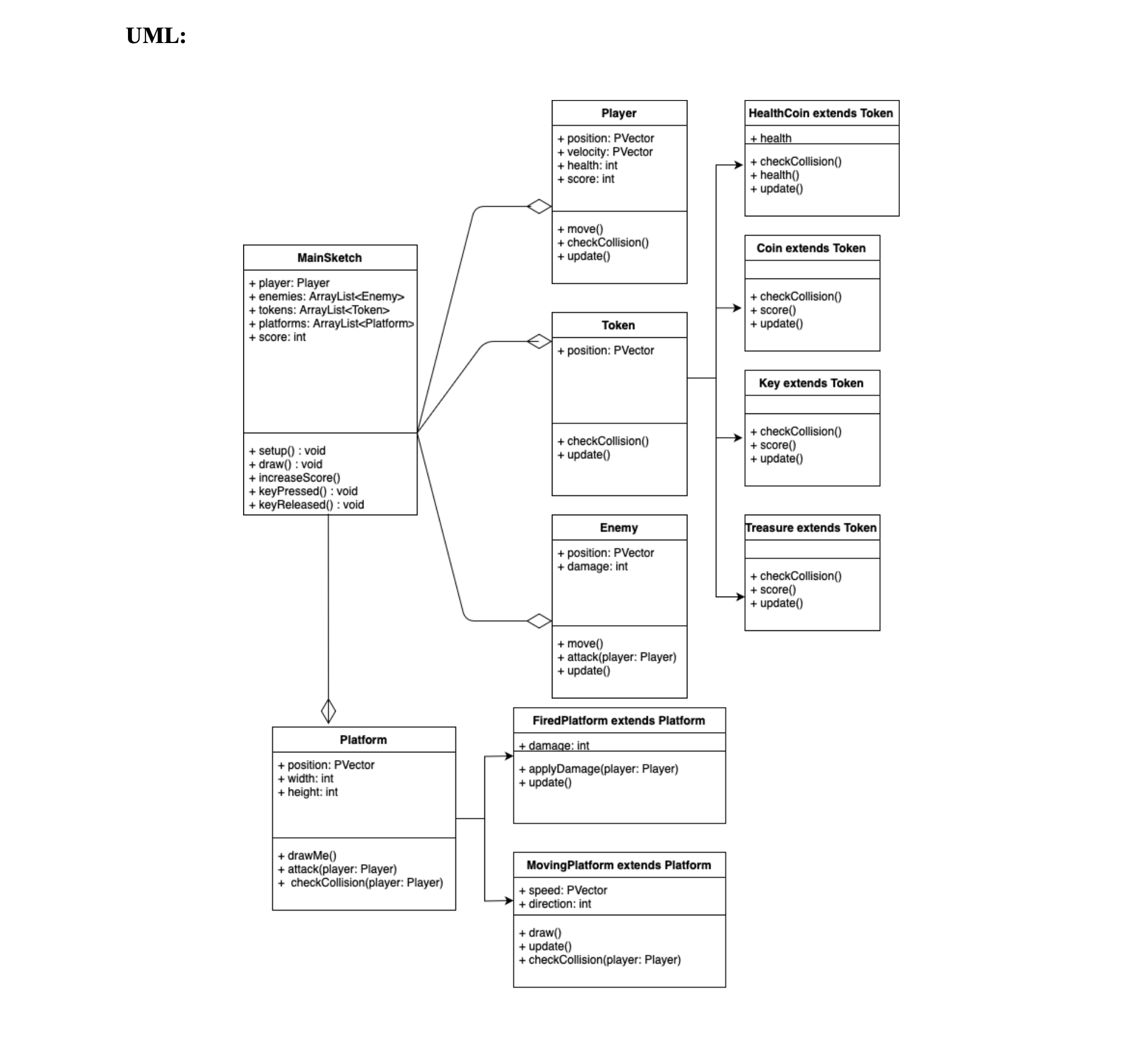
Storyboard sketches mapping out Aladdin's level ideas and narrative UML diagram showing 15 classes, their fields, and method relationships

Before writing a line of code, I built a full game proposal, storyboard, and UML diagram. The diagram mapped every class, field, and method across all 15 files, from Character and Enemy to MovingBlock and SlipperyBlock. Planning this upfront meant the codebase stayed organized and extendable throughout development.

Phase 2

Asset Design

Assets and audio folder showing organized sprites, sequences, and sounds README file with credits and citations for all external images and audio

Sprite animations for Aladdin's run, jump, and coin spin were sourced from free libraries, all cited in the README. I designed the health token and intro letter myself in Figma. Some in-game shapes were drawn directly in Java. Everything lived in a central data/ folder.

In hindsight, I underestimated my own ability. The assets I created were strong. Future projects will prioritize original work from the start.

Phase 3

Core Development

Processing Java code showing the Character class and animation sequence logic Gameplay screenshot of Aladdin jumping across platforms and collecting coins

Built using OOP and encapsulation, each class self-contained and reusable. Key systems I implemented:

  • A 6-state game state machine (title, instructions, 3 levels, victory, death)
  • Procedural block generation that spawns and despawns blocks as the player moves
  • Three block types: standard, MovingBlock, and SlipperyBlock
  • Enemy AI with snakes pacing their assigned block; 10 in Level 2, 20 in Level 3
  • Health system with token pickups and continuous damage on enemy contact
  • Sound management via Minim covering music, transitions, coins, death, and victory
  • 8-frame animated sprites and a full Play Again reset function
Phase 4

Level Escalation & Testing

Screen showing a message that user has secured the key and is ready to progress to level 2 Gameplay screenshot of the next level with enemy snakes on platform

Each level escalated difficulty through physics parameters. Level 2 reduced movement speed and increased gravity. Level 3 pushed further with acc = 0.2 and grav = 5.5, plus 20 enemies and Princess Jasmine appearing after a 7-second countdown. Touching her triggers the victory state.

I playtested every level repeatedly, tuning hitboxes, platform timing, and trigger logic. Encapsulation made debugging efficient as issues were isolated per class without breaking the system.

Problems & Reflection

Problem

Collision detection with moving enemies was inaccurate.

Enemy positions needed to account for the world scroll offset. I resolved this by computing screen-relative positions using worldOffset and separating Aladdin/Jasmine collision from Aladdin/Enemy collision into two overloaded checkCollision() methods.

Problem

Block clustering made early levels unplayable.

Procedural generation placed blocks too close together. I added a minimum distance check (minDistance = 200) that rejects positions too near existing blocks and re-rolls until a valid position is found.

Feedback

Aladdin couldn't fight back, only avoid.

The health system meant taking damage was passive. With more time, I would have added a projectile attack for Aladdin and a boss enemy in Level 3. Time constraints kept these on the backlog, but the feedback sharpened how I scope future projects.

What I Learned

Planning pays off. Documentation matters.

The UML diagram directly reduced debugging time. Working solo on a 15-class system taught me how much upfront structure matters. The main feedback was to add more code comments, which reinforced that clear documentation is as important as strong programming.

Watch the Full Gameplay